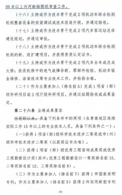
-
登录
注册
个人中心
智能问答
无障碍访问
长者模式
微信公众号
首页
政务服务
交通信息
工作动态
交通信息
国务院信息
省政府文件
国内要闻
省内要闻
信用信息
公示公告
视频点播
图片新闻
招投标信息公开
招标公告
评标结果公示
中标结果公告
交通专题
政务公开
政府信息公开指南
政府信息公开制度
政府信息公开年报
政府信息依申请公开
法定主动公开内容
政府网站年度工作报表
出行服务
路况信息
城市公交
公路客票
交通气象
12328热线
互动交流
下载中心
政风行风热线
智能问答
在线访谈
意见征集
交通政务
微信公众号
无障碍访问
长者模式
智能问答
当前位置:
首页
>
文章详情
首页
>
政务公开
>
法定主动公开内容
>
人事信息
>
职称评聘
关于公开征求《青海省交通工程系列专业技术人员职称评审条件(第二次征求意见稿)》意见建议的通知
厅人事处
2023年01月13日
分享到:
您访问的链接即将离开“青海省交通运输厅”网站
是否继续
继续访问
放弃